水果邦农人之家

 找回密码
 加入农人之家大家庭

QQ登录

只需一步,快速开始

楼主: 小季花园

[其他] 分享下如何自己孵鸡鸭鹅各种禽类

    [复制链接]

参加活动:0

组织活动:0

866

帖子

418 小时

在线时间

0

好友

★溉帮★五袋长老

Rank: 18Rank: 18Rank: 18Rank: 18Rank: 18

UID
316143
鲜花
2283 朵
农币
44633 枚
发表于 2020-3-4 11:51 来自手机 | 显示全部楼层 来自: 中国山东
一根油条俩鸡蛋 发表于 2020-03-04 10:02
同样关心,市场上买点蛋,能孵出来吗?公母能不能控制?

你可以试试,万一成功了呢
回复 支持 反对

使用道具 举报

参加活动:0

组织活动:0

779

帖子

221 小时

在线时间

9

好友

高中二年级

Rank: 11Rank: 11Rank: 11Rank: 11

昵称
培养爱好
UID
261065
鲜花
1760 朵
农币
7061 枚
发表于 2020-3-4 12:16 来自手机 | 显示全部楼层 来自: 中国河南南阳
淘宝水床的也就几十块钱

点评

也可以买,不过感觉比做贵多了  详情 回复 发表于 2020-3-4 17:11
回复 支持 反对

使用道具 举报

参加活动:0

组织活动:0

916

帖子

487 小时

在线时间

0

好友

大学四年级

Rank: 16Rank: 16Rank: 16Rank: 16

UID
309408
鲜花
2148 朵
农币
24866 枚
 楼主| 发表于 2020-3-4 12:20 来自手机 | 显示全部楼层 来自: 中国河北
tanta 发表于 2020-03-04 09:48
市场买的鸡蛋、鹌鹑蛋能孵出来吗?

鹌鹑蛋要受精的才能孵,孵出来31天就下蛋了
回复 支持 1 反对 0

使用道具 举报

参加活动:0

组织活动:0

916

帖子

487 小时

在线时间

0

好友

大学四年级

Rank: 16Rank: 16Rank: 16Rank: 16

UID
309408
鲜花
2148 朵
农币
24866 枚
 楼主| 发表于 2020-3-4 12:21 来自手机 | 显示全部楼层 来自: 中国河北
一根油条俩鸡蛋 发表于 2020-03-04 10:02
同样关心,市场上买点蛋,能孵出来吗?公母能不能控制?

没法控制公母
回复 支持 反对

使用道具 举报

参加活动:0

组织活动:0

916

帖子

487 小时

在线时间

0

好友

大学四年级

Rank: 16Rank: 16Rank: 16Rank: 16

UID
309408
鲜花
2148 朵
农币
24866 枚
 楼主| 发表于 2020-3-4 12:21 来自手机 | 显示全部楼层 来自: 中国河北
懵懵懂懂的猪 发表于 2020-03-04 09:38
千万记得多买点水袋。每天多检查几次。防止漏水。

对的
回复 支持 1 反对 0

使用道具 举报

参加活动:0

组织活动:0

3159

帖子

1164 小时

在线时间

11

好友

★溉帮★五袋长老

Rank: 18Rank: 18Rank: 18Rank: 18Rank: 18

昵称
楼顶Ms
UID
322218
鲜花
10830 朵
农币
36132 枚
居住地
广东 深圳 宝安区 松岗街道
专职
园艺爱好者
发表于 2020-3-4 12:24 来自手机 | 显示全部楼层 来自: 中国广东深圳
回复 支持 反对

使用道具 举报

参加活动:0

组织活动:0

916

帖子

487 小时

在线时间

0

好友

大学四年级

Rank: 16Rank: 16Rank: 16Rank: 16

UID
309408
鲜花
2148 朵
农币
24866 枚
 楼主| 发表于 2020-3-4 12:32 来自手机 | 显示全部楼层 来自: 中国河北
忙完了继续写,孵化中需要注意的几点
1、如果用220伏电热毯不放心,可以电热毯上面加一层铺木地板时用到的防潮膜,给包上
2、孵化前要水床预热,预热时候可以放40度左右的温水。水后调节入孵孵化温度(这个各种孵化温度以后会跟大家讲),盖上保温材料,把体温计放在水床表面,进行测温。
3、有邦友说了,要检查水袋的密封性。这个很有必要,完不成水泡蛋了。
4、有人喜欢买鸡苗,对!很简单便捷!不过中国有好几十种鸡,十几种鹅,鸭子很多种,鹌鹑五六种,还有珍禽,孔雀,天鹅,鸵鸟,鹦鹉,鸽子等等市场不会那么全。所以自己孵化追求新品种很好玩!
5、材料并不贵。一个水床孵化箱二十多块钱,可以用几年,这点投资还是可以的。如果觉得费事,那就别考虑了
6、孵化时外界温度过低或过高都不好我冬天一次在大棚孵化,温度过高,导致水床温度过高,把种蛋烧死了。我觉得可行的孵化温度在-5度~30度之间。最适孵化温度20度左右。
7、下面单独讲讲买蛋


点评

帮我看看这三个温控器 选一个  详情 回复 发表于 2020-3-4 12:52
回复 支持 1 反对 0

使用道具 举报

参加活动:0

组织活动:0

1万

帖子

1858 小时

在线时间

1

好友

★溉帮★七袋长老

Rank: 20Rank: 20Rank: 20Rank: 20Rank: 20

UID
306975
鲜花
31447 朵
农币
37471 枚
发表于 2020-3-4 12:45 来自手机 | 显示全部楼层 来自: 中国新疆昌吉回族自治州
回复 支持 反对

使用道具 举报

参加活动:0

组织活动:0

1万

帖子

1192 小时

在线时间

3

好友

★溉帮★六袋长老

Rank: 19Rank: 19Rank: 19Rank: 19Rank: 19Rank: 19

UID
289879
鲜花
22641 朵
农币
20939 枚
发表于 2020-3-4 12:47 来自手机 | 显示全部楼层 来自: 中国北京
小鸭子真可爱
回复 支持 反对

使用道具 举报

参加活动:0

组织活动:0

2万

帖子

1387 小时

在线时间

0

好友

★溉帮★八袋长老

Rank: 21Rank: 21Rank: 21Rank: 21Rank: 21Rank: 21

UID
296769
鲜花
45824 朵
农币
57335 枚
发表于 2020-3-4 12:52 来自手机 | 显示全部楼层 来自: 中国
小季花园 发表于 2020-03-04 12:32
忙完了继续写,孵化中需要注意的几点
1、如果用220伏电热毯不放心,可以电热毯上面加一层铺木地板时用到的防潮膜,给包上
2、孵化前要水床预热,预热时候可以放40度左右的温水。水后调节入孵孵化温度(这个各种孵化温度以后会跟大家讲),盖上保温材料,把体温计放在水床表面,进行测温。
3、有邦友说了,要检查水袋的密封性。这个很有必要,完不成水泡蛋了。
4、有人喜欢买鸡苗,对!很简单便捷!不过中国有好几十种鸡,十几种鹅,鸭子很多种,鹌鹑五六种,还有珍禽,孔雀,天鹅,鸵鸟,鹦鹉,鸽子等等市场不会那么全。所以自己孵化追求新品种很好玩!
5、材料并不贵。一个水床孵化箱二十多块钱,可以用几年,这点投资还是可以的。如果觉得费事,那就别考虑了
6、孵化时外界温度过低或过高都不好我冬天一次在大棚孵化,温度过高,导致水床温度过高,把种蛋烧死了。我觉得可行的孵化温度在-5度~30度之间。最适孵化温度20度左右。
7、下面单独讲讲买蛋

帮我看看这三个温控器   选一个


点评

选精确0.1度的  详情 回复 发表于 2020-3-4 13:07
第三个  详情 回复 发表于 2020-3-4 12:54
回复 支持 反对

使用道具 举报

参加活动:0

组织活动:0

916

帖子

487 小时

在线时间

0

好友

大学四年级

Rank: 16Rank: 16Rank: 16Rank: 16

UID
309408
鲜花
2148 朵
农币
24866 枚
 楼主| 发表于 2020-3-4 12:52 来自手机 | 显示全部楼层 来自: 中国河北
关于选种蛋有以下几点注意的!
1、不是所有的蛋都是种蛋,需要有合适的公鸡母鸡配比,例如1公配10母。公鸡踩蛋后,鸡蛋才是受精蛋,见图2.3。不是有白絮状物是受精蛋,而是蛋黄上有白点的。还有一种检查方法,敷上基本上四天左右蛋里面就会出现小蜘蛛,就是受精蛋。不过一般七天看最明显。
2、买蛋要就近买,不认识的尽量别直款,咸鱼的话有好卖家,不过骗子更多,尽量避免山东和宿迁的种蛋,别问我为什么很多人交过学费,应该叫智商税。买蛋需要去马云那里口碑好的店铺买,包受精率,而且售后有。要不就附近找找农村有没有养的,想孵化的鸡品种。买之前询问3是否有有公鸡,是否新鲜。不得不说本地买种蛋都是土鸡蛋价便宜而且放心。
3、买蛋要是距离较远尽量选用顺丰,快递一哥没说的,保险点。普通快递也行,拿到种蛋一般都会用手机拍照功能检查下是否快递造成气泡蛋,散光等问题然后大头朝上静置24小时(我一般不静置)。气泡蛋就是照着里面有气泡来回跑。这些都是不能孵化的。
4、种蛋消毒,我一般都不消毒,因为蛋壳表面会有一层膜保护蛋。如果真是脏,就用温水把污渍清洗下去。消毒用一丁点高锰酸钾就好,颜色浅红色。泡种蛋一会儿就行。
5、种蛋入孵可以用记号笔在蛋上写上日期,方便计算出壳
6、远蛋品种不要你盲目,同样是下绿壳蛋鸡,五黑一绿肉质差点,而麻羽绿壳蛋鸡下蛋勤,蛋好吃,肉也好吃!蛋壳颜色也漂亮(图一)





回复 支持 1 反对 0

使用道具 举报

参加活动:0

组织活动:0

916

帖子

487 小时

在线时间

0

好友

大学四年级

Rank: 16Rank: 16Rank: 16Rank: 16

UID
309408
鲜花
2148 朵
农币
24866 枚
 楼主| 发表于 2020-3-4 12:53 来自手机 | 显示全部楼层 来自: 中国河北
回复 支持 1 反对 0

使用道具 举报

参加活动:0

组织活动:0

916

帖子

487 小时

在线时间

0

好友

大学四年级

Rank: 16Rank: 16Rank: 16Rank: 16

UID
309408
鲜花
2148 朵
农币
24866 枚
 楼主| 发表于 2020-3-4 12:54 来自手机 | 显示全部楼层 来自: 中国河北
种啥死啥的啊伯 发表于 2020-03-04 09:09
我自动的,孵化还可以,不用翻蛋,就是出生小鸡有一些腿不好

后期会有很多死胎,也不错,就是投资又大了点

点评

机器一百多块钱,蛋是老丈人家的  详情 回复 发表于 2020-3-4 16:21
回复 支持 反对

使用道具 举报

参加活动:0

组织活动:0

916

帖子

487 小时

在线时间

0

好友

大学四年级

Rank: 16Rank: 16Rank: 16Rank: 16

UID
309408
鲜花
2148 朵
农币
24866 枚
 楼主| 发表于 2020-3-4 12:54 来自手机 | 显示全部楼层 来自: 中国河北
YANkAI 发表于 2020-03-04 12:52
帮我看看这三个温控器   选一个

第三个

点评

好的 谢谢  详情 回复 发表于 2020-3-4 13:11
回复 支持 2 反对 0

使用道具 举报

参加活动:0

组织活动:0

916

帖子

487 小时

在线时间

0

好友

大学四年级

Rank: 16Rank: 16Rank: 16Rank: 16

UID
309408
鲜花
2148 朵
农币
24866 枚
 楼主| 发表于 2020-3-4 13:00 来自手机 | 显示全部楼层 来自: 中国河北
关于孵化期间的管理
1、前四天不用翻蛋,让它自己发育
2、后3天不同翻蛋,小鸡成型了,等待啄壳
3、出壳前三天可以用三十啥不要左右的温水,把蛋放进去,踩蛋,蛋会动的,很神奇。踩蛋看成活率。
4、准备两个温度计,测水袋表面温度和蛋表温度
5、第五天每天翻蛋2次,有说3个小时翻一次的,我比较佛系,我一天就翻一次也没事最好早上一次,下午一次。
回复 支持 2 反对 0

使用道具 举报

参加活动:0

组织活动:0

916

帖子

487 小时

在线时间

0

好友

大学四年级

Rank: 16Rank: 16Rank: 16Rank: 16

UID
309408
鲜花
2148 朵
农币
24866 枚
 楼主| 发表于 2020-3-4 13:02 来自手机 | 显示全部楼层 来自: 中国河北
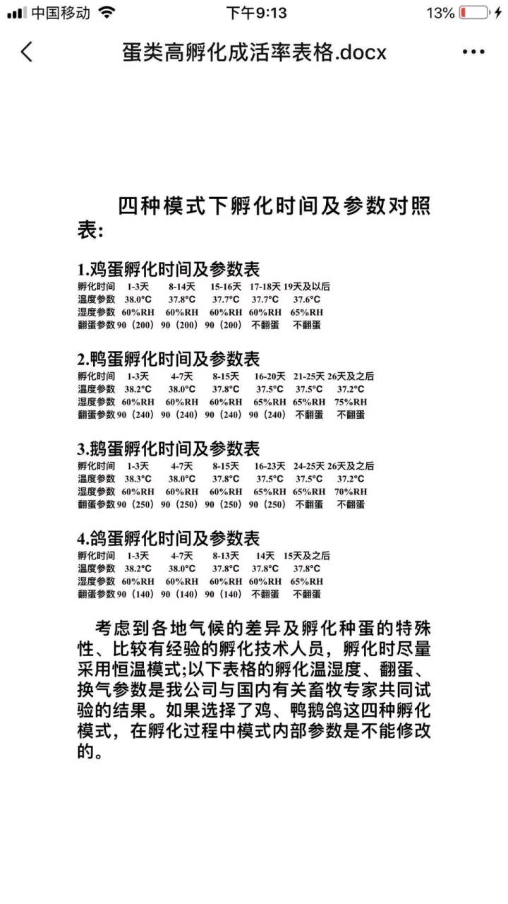
下面告诉大家鸡的孵化温度!
鸡蛋面37.8,一直保持最好,前期可以调高点孵化温度,让鸡胚胎发育,后期小鸡成型有自热,需要加密蛋,喷水,降低温控器温度来降低蛋温




回复 支持 1 反对 0

使用道具 举报

参加活动:0

组织活动:0

916

帖子

487 小时

在线时间

0

好友

大学四年级

Rank: 16Rank: 16Rank: 16Rank: 16

UID
309408
鲜花
2148 朵
农币
24866 枚
 楼主| 发表于 2020-3-4 13:04 来自手机 | 显示全部楼层 来自: 中国河北
番鸭的孵化温度,和鹅的孵化温度!



回复 支持 反对

使用道具 举报

参加活动:0

组织活动:0

916

帖子

487 小时

在线时间

0

好友

大学四年级

Rank: 16Rank: 16Rank: 16Rank: 16

UID
309408
鲜花
2148 朵
农币
24866 枚
 楼主| 发表于 2020-3-4 13:06 来自手机 | 显示全部楼层 来自: 中国河北
再开个牛的,孔雀孵化天数,以及温度控制





回复 支持 1 反对 0

使用道具 举报

参加活动:0

组织活动:0

916

帖子

487 小时

在线时间

0

好友

大学四年级

Rank: 16Rank: 16Rank: 16Rank: 16

UID
309408
鲜花
2148 朵
农币
24866 枚
 楼主| 发表于 2020-3-4 13:07 来自手机 | 显示全部楼层 来自: 中国河北
YANkAI 发表于 2020-03-04 12:52
帮我看看这三个温控器   选一个

选精确0.1度的

点评

防水探头选 W1500 还是 W2300 ?  详情 回复 发表于 2020-3-4 13:18
这三个都是精度0.1的  详情 回复 发表于 2020-3-4 13:12
回复 支持 1 反对 0

使用道具 举报

参加活动:0

组织活动:0

2万

帖子

1387 小时

在线时间

0

好友

★溉帮★八袋长老

Rank: 21Rank: 21Rank: 21Rank: 21Rank: 21Rank: 21

UID
296769
鲜花
45824 朵
农币
57335 枚
发表于 2020-3-4 13:11 来自手机 | 显示全部楼层 来自: 中国
回复 支持 反对

使用道具 举报

本版积分规则

QQ|手机客户端|关于我们|联系我们|规则制度|隐私政策|小黑屋|活动|水果邦 ( 京ICP备06047721号-4 )

GMT+8, 2025-12-25 08:27 , Processed in 0.078785 second(s), 90 queries , Redis On.

Powered by Discuz! X3.4

Copyright © 2001-2020, Tencent Cloud.

快速回复 返回顶部 返回列表